As a pharmaceutical GXP professional with one foot in the GXP Quality camp and another in the organizational change management camp, I have a few pet peeves. And one of my biggest is whenever someone uses a phrase like “Change management may be known by different terminologies (e.g., change control, change requests, change orders).” That’s a reductionist statement that can really lead to a lot of confusion in an organization.
Change management is the how of change – assess, handle and release. Change control is the what, the execution steps. Change management is a big picture system that looks systematically at people, technology, process, and organization. Change control is the set of mechanisms for controlling the introduction of that change to the organization.

A lot of different systems and processes have change control elements. As many of these processes are supported with specific technologies, it can be very important to think about how they fit together like a puzzle.
This puzzle is usually made up of core requirements. Based on how much the change impacts them decides the rigor of the change control process.
Take for example a pharmaceutical manufacturing site. It is fairly typical to have one process for maintenance, another for IT, another for documents, etc. And then you have a change control system for things that impact established conditions, including validated state and regulatory submissions. Maybe you work at some technological utopia with a single system that manages all changes with all the deliverables, but at most places, you are trying to balance efficiency with effectiveness, and have a real need to avoid unnecessary duplication.
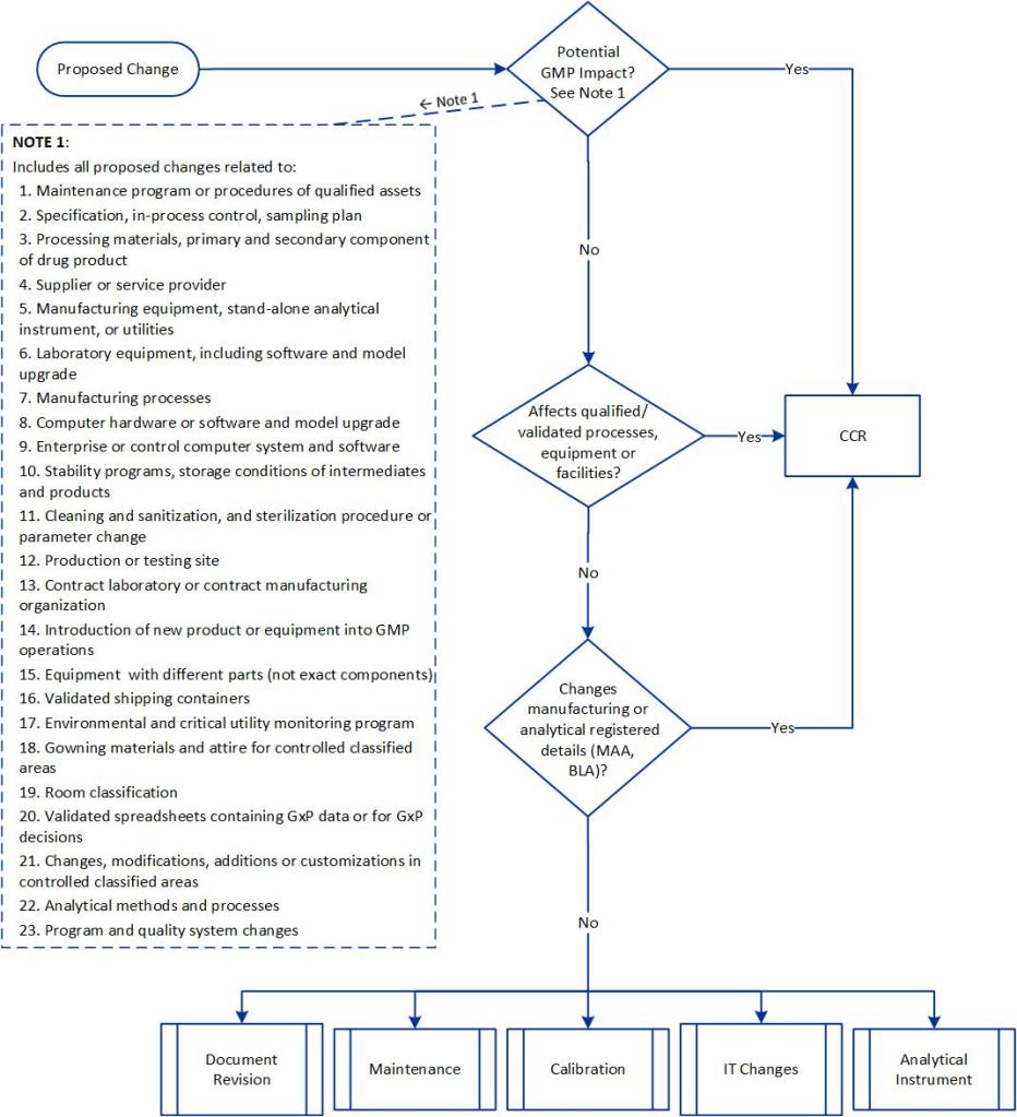
ICH Q12 helps by giving a nice breakdown of the major families of changes.

This helps somewhat, but for the average user it is not very specific. We need to translate it. First, we establish that only one system will be used for regulatory impact (“Tell and Do”, “Do and Tell” “Do and Report” and some of “Do and Record”), then we put the major activities that go into it. This breakdown might look like:

We are utilizing a few major criteria:
- Impact of regulated state
- Impact of validated state
- Risk level of change
- Scale of change to the organization
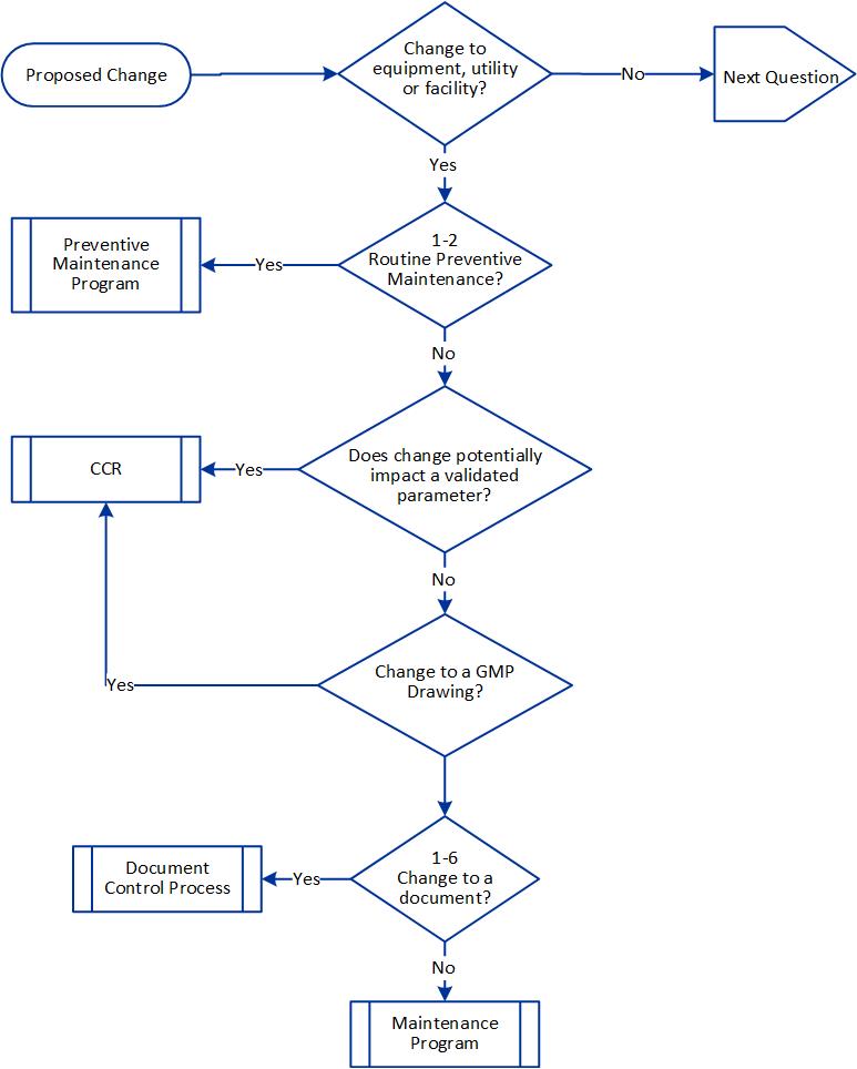
Using these criteria we can even drill down further, for example:

It is usually a good idea to go down to an even deeper level to help the end-user.
|
Requires CCR |
Does Not Require CCR |
|
Any change that impacts the integrity of controlled classified areas, including all room and equipment surfaces
|
Changes that do not impact integrity of controlled classified areas by meeting the following criteria: · Does not change airflow · Does not impact structural integrity and maintains a smooth cleanable surface · Does not change means of ingress/egress · Does not impact current sampling sites from the Environmental Monitoring Program · Materials used are resistant to cleaning agents used in the area as defined in the building specifications · Materials are included in disinfectant effectiveness study |
|
Any change that impacts air balancing |
Work that is part of routine or preventive maintenance or calibration |
|
Changes to equipment or replacements with a functional equivalent or different component |
Changes to equipment with an exact component |
|
Changes to facility floor layout |
Instrument calibration including adjustments to field instrumentation |
|
Changes to equipment operating and control parameters |
Removal/storage of portable equipment |
|
Changes to equipment, material and personnel ingress, egress and flow procedures |
Replacement of system instrument hardware with exact components (hardware) |
|
Changes to room classifications |
Engineering studies that do not change the validated state or change anything requiring a CCR per this procedure |
|
Changes that impact the environmental integrity of a room |
Alarm set point changes that return to the previous qualified/validated state |
|
Replacement and/or decommissioning of equipment, utilities or facilities |
Remediation work (such as mechanical polishing, weld repairs, electro-polishing, filling of pits, de-rouging and chemical cleaning with already approved material) |
|
Alarm set point or classification changes |
Addition, modification or deletion to Potable Water, Plant Steam, Chilled Water, Cogeneration System, or pre-treatment reverse-osmosis |
|
Changes in intended use of a room or area |
Modification to piping tied to Potable Water, Plant Steam, Chilled Water, Cogeneration System, or pre-treatment reverse-osmosis |
|
Changes to Preventive Maintenance that includes: · Decreasing frequency of preventive maintenance (i.e. making less frequent) · Change in intent of a preventive maintenance task · Adding or removing tasks |
Changes to Preventive Maintenance that include: · Increasing frequency of preventative maintenance (i.e. making more frequent) · Administrative changes · Adding clarity to a task (e.g. changing instructions on how to execute a task without altering the intent of the task) · Reordering task(s) without changing intent of the task(s) · Changes of tools needed to execute a task; room dedicated tools must remain in the designated area · Changes to quantity of materials |
|
Changes that decrease the calibration frequency (i.e. make less frequent) for GMP Critical equipment (e.g. directly related to operational control of the product) |
· Changes that increase calibration frequency (i.e. make more frequent) for GMP Non-Critical equipment (e.g. indirectly related to operational control of the product) |
|
Tuning parameter, adjustment to the gain, reset and rate of a PID controller |
New or replacement analytical equipment or instruments identified as Category A or Category B-Calibration Only with an exact component |
|
Changes to the calibration frequency of GMP critical equipment (e.g. directly related to operational control of the product) |
Changes to manufacturing report properties |
|
Changes to the Environmental Monitoring Program, including addition, deletion or change to a sample location |
Changes to alarm paging/notification recipients |
|
Changes to the program for disinfection of a facility or equipment exterior |
Creating/modifying individual user accounts |
|
Change of materials of construction or class of polymeric materials (e.g. elastomers, tubing, gaskets and diaphragms) |
Add an instrument to the calibration system during pre-commissioning |
|
Changes to hardware or infrastructure associated with a validated system, equipment or utility |
Changes to requalification frequency that do not change the intended use or validated state of the equipment or utility |
|
Upgrade of application software or operating system for validated systems, equipment or utility |
Corrective changes to an SOP to align it to the validated state |
|
Changes to an SOP to align it to the validated state with impact to one or more regulatory filings |
A corrective change to alarm set points to align with the validated state |
|
Creating user groups and/or modifying user group privileges as part of a larger process change associated with validated systems, equipment, or utilities |
Addition of a new calibration standard to be used with a new type of instrument at the Alachua site |
|
Creating user groups and/or modifying user group privileges associated with validated systems, equipment, or utilities |
Changes to alarm paging/notification recipients |
|
Addition of a new calibration standard to be used with a new type of instrument at the Cambridge and Lexington sites |
|
|
Modifying a phase prompt or message associated with validated systems, equipment, or utilities |
|
|
Addition / change of a graphic associated with validated systems, equipment, or utilities |
|
|
Addition or changing an interlock/permissive trigger |
|
|
Addition/removal of I/O of validated systems |
|
|
Changes to the Environmental Monitoring Program, including addition, deletion or change to a sample location |
|
|
Changes to alarm paging/notification functionality |
|
|
Historical data collection configuration |
|
|
Change of equipment and spare parts storage site, including transfers between facilities and transfers to a contracted third party |
|
All of this is change management. We utilize multiple change control mechanisms to manage the change.
Also, don’t forget that change controls can nest. For example a change to the EQMS has IT changes, document changes, training changes, and probably more.

6 thoughts on “Change Management is Bigger than Change Control So Think Beyond Individual Changes”