Every change has a degree of risk. We cannot understand that unless we utilize risk management as a key enabler. Change management utilizes risk management to appropriately evaluate knowledge management.

Not everything we do in a change is a risk. There are also impacts.
Impacts are the things that will be impacted by the change. if I revise my HVAC system, my air monitoring program will be impacted. Subject matter experts can easily identify these, they can be checklisted, they are easy to standardized. If I can X, Y needs to happen. All of these impacts end up on the action plan.
Risk management instead looks at what could happen as a result of the change. In change control it is important to evaluate both the future state and the process of implementing the future state.
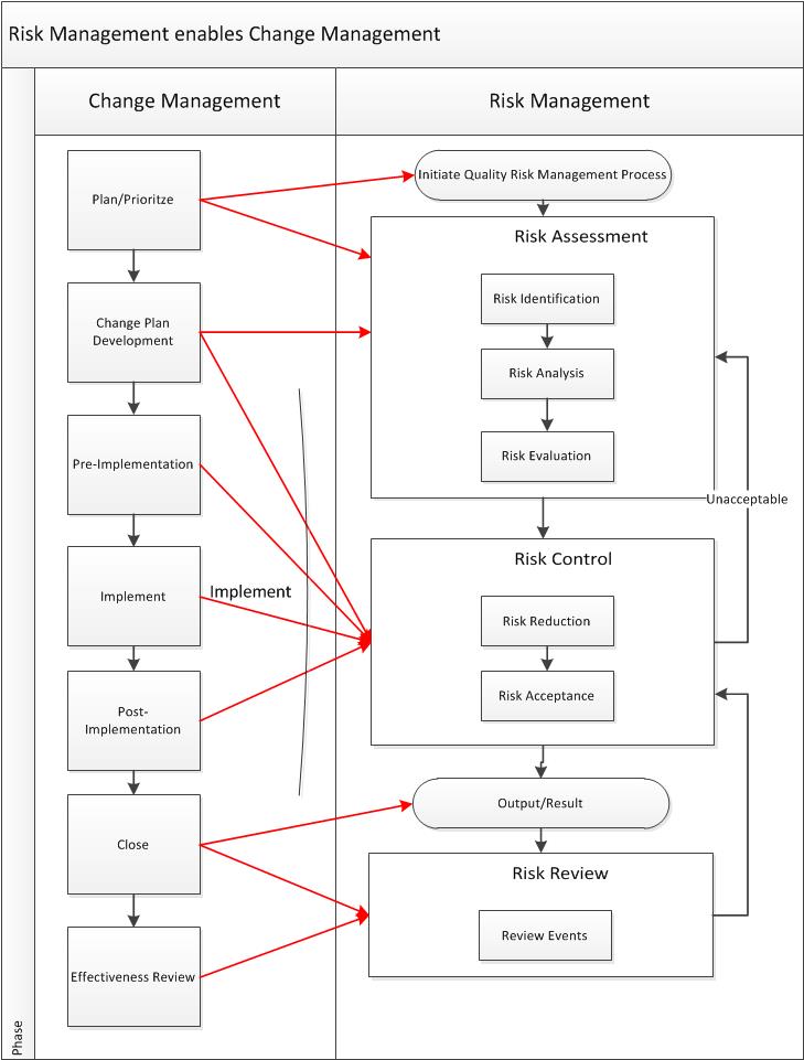
In the diagram above the four major aspects of change are linked to the risk management activities we do.
When we propose a change we often are using an already existing risk assessment to drive the decision making. We can also conduct risk assessments as part of our option analysis, and design activities.
In change plan development (evaluation), we also add in the risk of implementing the change. Depending on the risk management activities that happened in propose the formality of this risk assessment will change. Our risk assessment drives an action plan, which manages the mitigations, the risk control.
In Implement, we do the work to mitigate the identified risks. By accepting the change we accept the mitigated risks. How we break the change into pre-implementation, implementation and post-implementation activities will be driven heavily by risk mitigation.
And in closure, we come back to ensure risks are appropriately mitigated. If formal risk assessments (such as an FMEA) drove the change, we return and rescore the risks against their new, mitigated, state.
Effectiveness reviews can be tied back to risk review activities.

15 thoughts on “Risk Management enables Change”